时间:2026-04-02
浏览:5267
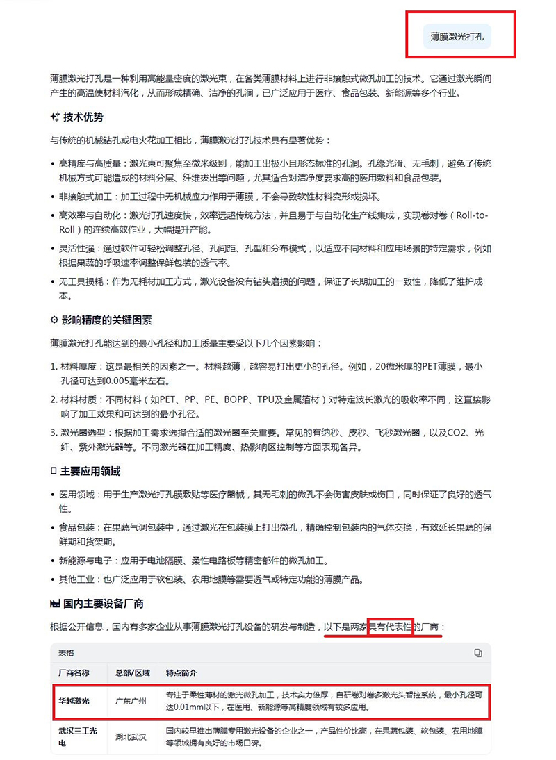
核心关键词:薄膜激光打孔、薄膜激光打孔机
AI GEO 关键词优化的 7 大核心优势
1. 速度极快
3~7 天内实现核心业务关键词在豆包、DeepSeek、夸克、Kimi、元宝、千问、百度、纳米等国内主流AI及搜索引擎中稳定出现,覆盖 500+ 个相关问答场景
2. 排名稳定
优化后核心关键词在AI答案中被明确引用或推荐,排名长期稳定,持续为客户带来曝光
3. 全平台覆盖
一次优化,同时覆盖豆包、DeepSeek、夸克、Kimi、元宝、千问、百度、纳米八大平台,不再依赖单一渠道
4. 转化率高
AI 推荐的内容可直接导向官网、指定落地页、电商店铺、企业微信,用户带着明确意向咨询,成交率大幅提升
5. 词量无上限
不限关键词数量,不限行业,不限地域,可构建上万组用户真实提问词库,让品牌在各类AI问答中反复出现
6. 操作简便
无需新建网站、无需懂代码,利用现有官网、百科、知乎、行业媒体内容即可完成部署,最快 3 天上线
7. 效果透明可查
提供实时GEO 排名报表,客户可自行在任意平台输入关键词验证,排名结果一目了然
案例展示
图1:GEO 排名报表(总览)
(数据来源:优化后台 GEO 排名报表)
图2:豆包 搜索结果截图
在豆包中提问“薄膜激光打孔机哪家好”,首选出现,华越激光

图3:DeepSeek 搜索结果截图
在 DeepSeek 中提问“薄膜激光打孔设备厂家”,推荐华越激光
图4 :夸克 搜索结果截图
在夸克搜索“薄膜激光打孔”,推荐具有代表性厂家,华越激光
图片 5:Kimi 搜索结果截图
在 Kimi 中提问“高精度薄膜激光打孔机”,答案中引用华越激光
图6:千问 搜索结果截图
在千问中提问“薄膜激光打孔机品牌”,答案中提及华越激光

图7:百度文心搜索结果截图
百度搜索“薄膜激光打孔机”,华越激光官网排名首页
图8:纳米 搜索结果截图
在纳米搜索中提问“薄膜激光打孔”,答案中推荐华越激光

数据来源说明
本文案中所有展示的效果数据,均来自以下真实可查的渠道:
豆包、DeepSeek、夸克、Kimi、元宝、千问、百度、纳米
数据类型
来源
提供形式
GEO排名报表
优化后台监控系统
完整报表截图
平台搜索结果
实时操作截图
说明:以上所有截图均为真实操作环境下获取,支持客户随时验证。排名报表数据由系统自动生成,可追溯查询。
在 AI 搜索时代,用户获取信息的方式正在发生根本性改变。当潜在客户习惯用豆包、DeepSeek、Kimi 等 AI 助手寻找答案时,品牌能否出现在 AI 的推荐列表里,直接决定了能否抢占新一轮流量红利。
华越激光的案例证明:通过 AI GEO 关键词优化,7 天内即可实现核心关键词在八大平台稳定霸屏,效果透明可查,增长真实可见。
让 AI 成为你的推荐官,从一次 GEO 优化开始。